How to create a call group (Dial to multiple numbers)
Description
Dialing to a callgroup (multiple numbers in) a nut shell
In CoCoS it's possible to configure calling to multiple intercom and phone-numbers in 3 different way's:
- Sequences
 - Group call : first to answer
 - Group call : conference call.
 
In addition to the calls, we also have all-call for and selective selective-call for PA systems.
Case description call group
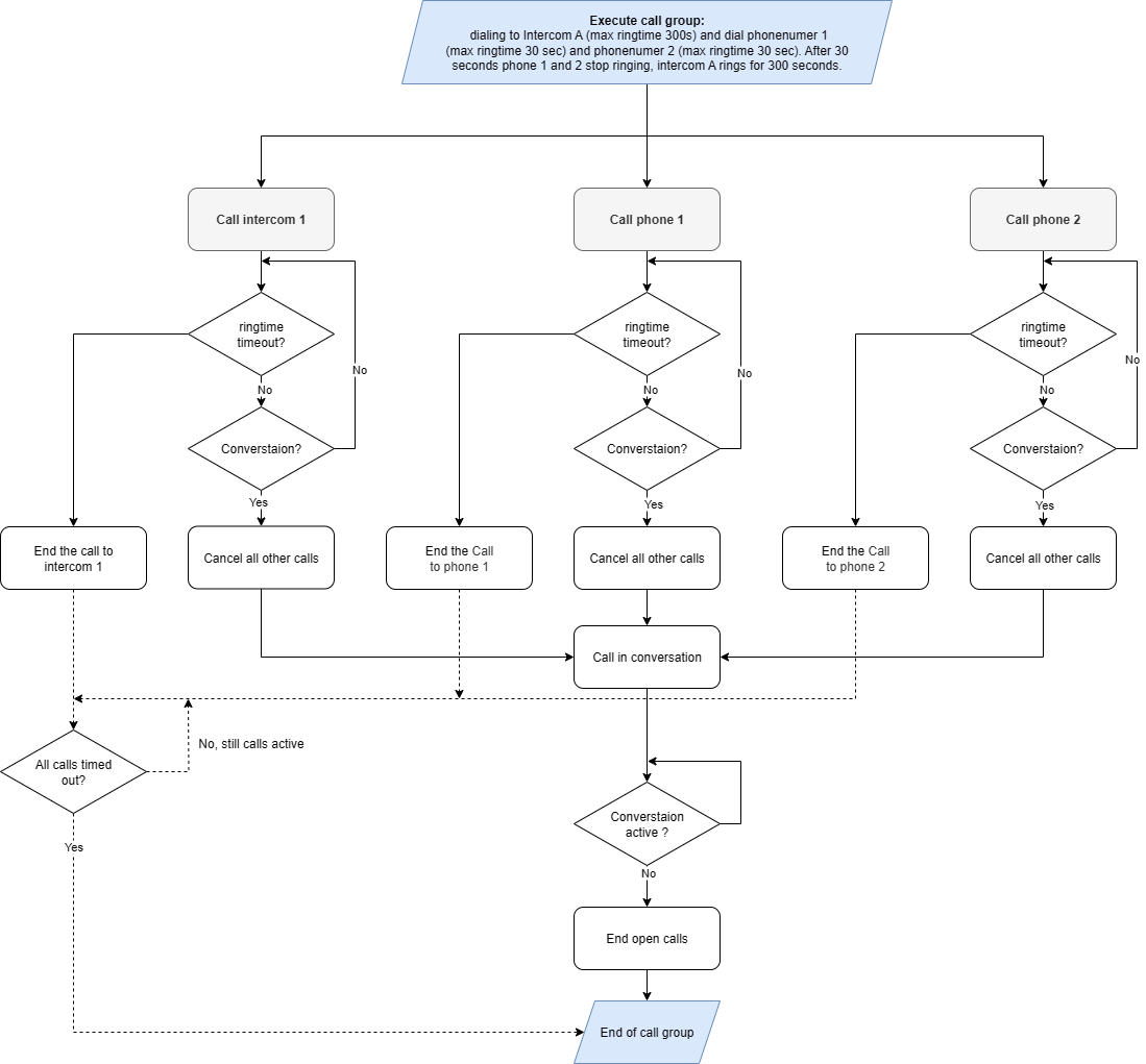
A call group makes it possible to dial to multiple numbers at once. Visualized a group call looks like this:

How To Create A Call Group
IMPORTANT NOTE REGARDING NESTED SEQUENCES AND GROUPS
Nested call groups a not configurable for CoCoS versions lower then v5.2. It's not possible to use sequences in groups and vice versa. Although it's already configurable in CoCoS, the intercomservers that have to execute a nested sequence or group cannot handle the complexity of such instruction (yet).
| 
 Step 1 
 Open the callgroup manger in the intercom menu.  | 
|
| 
 Step 2 Click the [ + ] button to create a new call-group. Enter a name (in the example we use example call group) and select what type of call-method is used. In this case we use the "All at the same time (simultaneously)" and then press [ Save ]  | 
|
| 
 When saved, the system will confirm the creation of the group by displaying the editor for adding the receiving (target) intercom or phone devices. 
 
 
  | 
|
| 
 Step 3 
 To add a target, simply click the [ + ] button and complete the form. Only the Name and "Who to Call" fields are required. The remaining options will be explained in the following paragraphs. 
 
  | 
|
| 
 The next step is to add all targets required for the call group. You may use: 
 Note that the option "Call Group" as target is not yet supported up till version 5.0, nested call groups a available from version 5.2 
  | 
|
| 
 Step 4 
 Once all targets are entered, you can configure the ring time for each target. When the call group is activated all targets are dialed simulaniously. Every target has it's own maximum ringtime. In the configured exmaple, after 60 seconds phone 2, 3 and 4 will stop ringing and only phone 1 will continue to ring. 
 
 When the configuration meets the requirements, hit [ save and close ]  | 
|
| 
 | 
 | 
Custom Settings
It's possible to add some conditions to the target when configured in the group. We can select "Based on custom settings" in the "Handle call" setting.
| 
 Daily, starting on date first activation 
 The target is only enabled in the call group if the date and time match the configuration. 
 This means the target will be active every day, starting from the first activation date, until the repeat-until date is reached (if specified). 
  | 
|
| 
 One day a week starting on the date of first activation. 
 The weekly schedule also begins on the date of first activation. For example, if the first activation occurs on a Wednesday, the target will be enabled every Wednesday thereafter. 
 If a "Repeat Until" date is configured, the target will automatically be disabled in the group once that date is reached. 
 
  | 
|
| 
 One day a month starting on the date of first activation. 
 The monthly schedule begins on the date of first activation. For example, if the activation date is the 13th of the month, the target will be enabled on the 13th of every subsequent month. 
 
 The schedules takes the real day of the month, so take in mind that not every month has the same number of days. 
  | 
 
  | 
| 
 One day a year starting on the date of first activation. 
 This schedule can be use for configuring fixed holiday's for example. Take chrismas or new years day. 
 If a "Repeat Until" date is configured, the target will be disabled in the group after that date is reached. 
  | 
|
| 
 On set days. 
 Use this scheduling option whenever a specific target (for example the reception of an office) needs to be included in the secuence on work days. 
 In the example we configured the target to be enabled in the group from monday to friday from 9:00 till 17:00.  | 
|
| 
 | 
 | 
References
Related items
                










No comments to display
No comments to display